How Codelattice uses Zoho RPA and AI to automate claims, payment matching, and medical coding
"Most of the RPA work we do is on real, cross-portal based processes. Zoho RPA lets us automate even when the data is in PDFs or images. Harnessing Zoho RPA and AI capabilities, we’re consistently achieving 80–90% accuracy"
— Axel Balakrishnan, Co-founder, Codelattice
Created by : Codelattice Digital Solutions
Region : India, MEA, Canada, Europe, Singapore
Zoho expertise : Zoho RPA, Creator, CRM, Books, Desk; Deluge scripting; third-party API integrations
Industry : Healthcare, Retail, Oil & Gas, Staffing, Logistics
Use case : Insurance claims settlement, reconciliation, data migration, medical coding
Summary
Codelattice uses Zoho RPA to automate the slowest, most manual workflows in hospitals and retail chains, especially where data is fragmented across portals, ERPs, and Excel.
What they automate:
- Claim settlement reconciliation
- Staff onboarding into third-party portals
- Payment and POS reconciliation
- Medical coding from discharge summaries
What changed:
- Backlogs cleared - From 30–40 days to 2–5 days
- Manual entry reduced - 70–85%, depending on the workflow
- Faster approvals - Rejection rates dropped by 50–70%
- Higher accuracy - 80–90% accuracy with AI & rule-based checks
The company
Codelattice brings deep expertise across the Zoho ecosystem including Zoho RPA, Zoho Creator, Zoho CRM, Zoho Books, Zoho Desk, Deluge scripting and third-party API integrations. They work across healthcare, retail, oil & gas, staffing, and logistics, helping teams automate workflows that span legacy ERPs, third-party portals, PDFs, scanned documents, and Excel. With more than 4,000 customers, they've built automations that fit directly into real-world systems without requiring major changes.
The challenge
Most of Codelattice’s customers rely on portal-based workflows where data is scattered across:
- Hospital ERPs
- Insurance portals
- Payment service provider reports
- Bank statements
- Client onboarding systems
- PDFs and scanned documents
This led to challenges like:
- 30–40-day backlogs
- High manual effort
- Repeated data entry across systems
- Frequent approval rejections
- Delayed refunds, settlements, and customer updates
- Huge daily volumes (1,000+ records) that humans couldn’t keep up with
They needed automation that could work across multiple systems, read unstructured information, and deliver high accuracy.
The solution
Codelattice implemented Zoho RPA across multiple enterprise workflows, using RPA and AI-powered IDP via Gemini for document extraction and NLP wherever data existed in PDFs or images.
Their approach:
- POC first
- accuracy framework
- scale
Insurance claims settlement reconciliation in healthcare
"Most of our hospital workflows run across PDFs, portals, and ERP screens. Zoho RPA helped us automate these without changing our systems, and Codelattice built the logic to make it reliable. Our reconciliation and coding work finally moves without bottlenecks."
— Arya R Prasad, Head of Products & Solutions, Codelattice
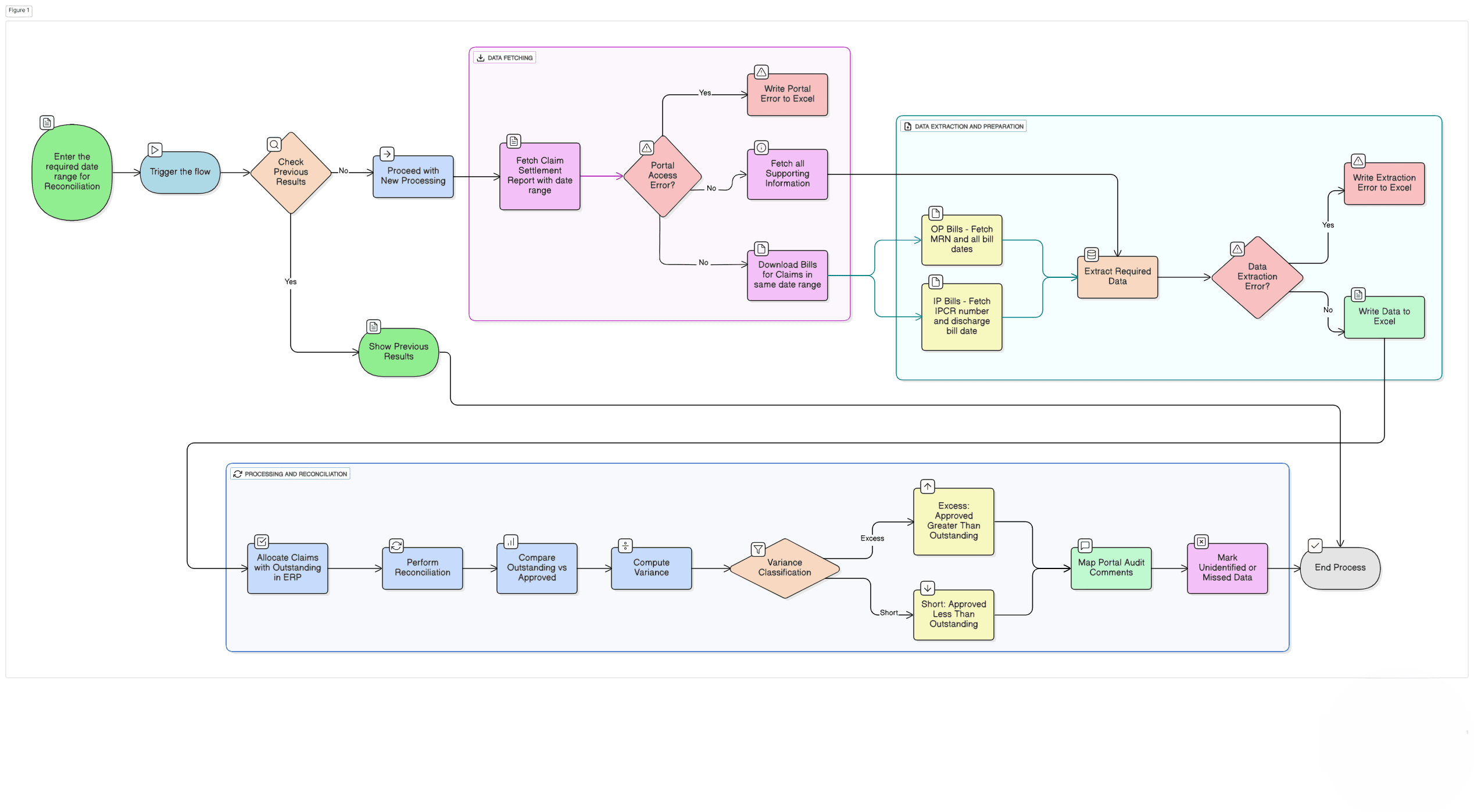
A leading multi-hospital group needed faster claim settlement processing for their ECHS patients.

Problem
- Invoices created in Oracle ERP didn’t match the invoices reentered into the intermediary system
- Settlement files from the insurance body contained multiple claim IDs per record
- Mapping the settlement amount across ERP bill and portal bill was manual, slow, and error-prone
- Backlogs of 30–40 days were common
- Refunds to patients got delayed
How Zoho RPA helped
- Pulled settlement records from the insurance portal
- Pulled invoice data from the ERP
- Matched each claim ID line-by-line
- Calculated over-/under-settlement
- Reflected adjustments against each invoice
- Used Gemini to extract text from PDF reports and images
Outcome
- Backlogs cleared significantly faster
- Refunds processed promptly
- Improved accuracy, fewer human errors
Read more
Streamlining Insurance Claims Reconciliation with Zoho RPA for a Leading Healthcare CompanyWorkforce data migration and onboarding automation for an oil & gas contractor
"The amount of manual entry we had during onboarding was overwhelming. With Zoho RPA, Codelattice took over the entire workflow with document reading, validation, and portal submission. Our approval rate improved immediately."
— Axel Balakrishnan, Co-founder, Codelattice
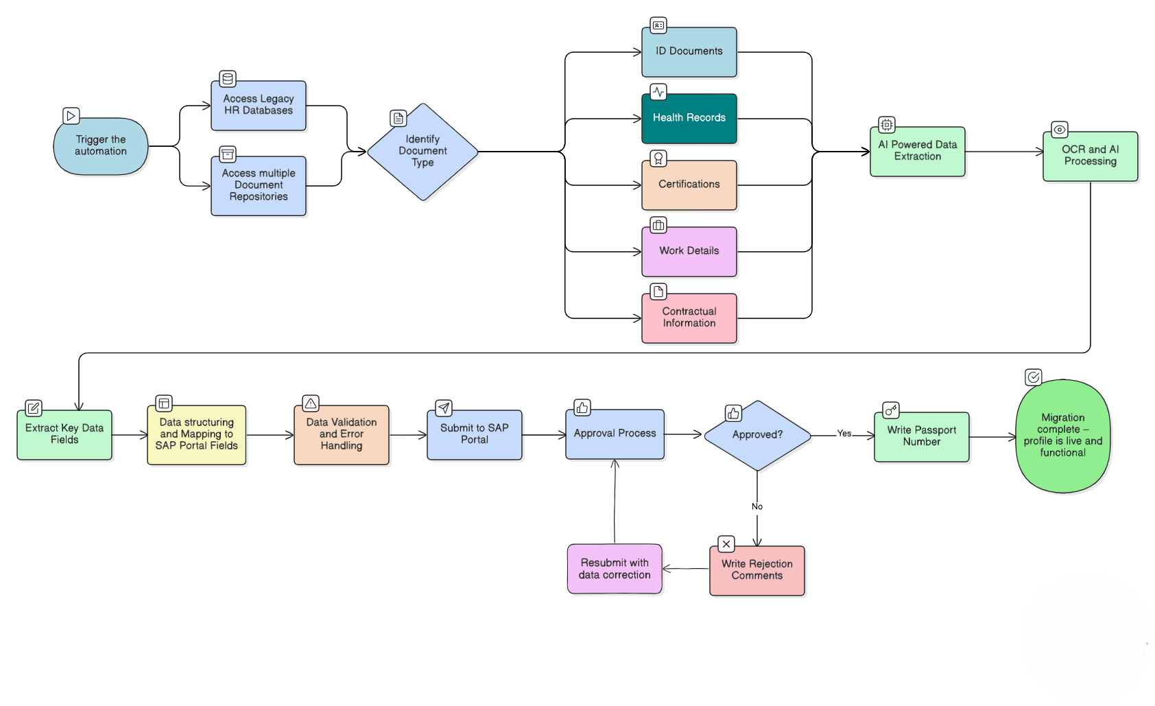
A large staffing provider needed to migrate 1,600+ worker profiles into a new SAP-based Fieldglass system used by their enterprise client.

Problem
- Each worker required 50+ data points
- 7 certificates per worker (most scanned) had to be validated
- Manual entry caused frequent rejections in the approval workflow
- Data formats varied across Excel, PDFs, scanned IDs
How Zoho RPA helped
- Read scanned documents and passports using IDP (Gemini)
- Standardized fields like passport expiry, worker codes, etc.
- Entered all worker data into the Fieldglass system
- Managed the approval cycle with far fewer errors
Outcome
- Sharp drop in approval rejections
- Thousands of hours of manual entry eliminated
- Complete data migration with high accuracy
Read more
Large-Scale Employee Data Migration to SAP Fieldglass Using Zoho RPAThree-way payment reconciliation in retail
"Reconciliation used to take hours every day. Zoho RPA now matches our settlement files, bank entries, and invoices with near-zero errors. It’s the first time we’ve had complete visibility without manual checks."
— Arya R Prasad, Head of Products & Solutions, Codelattice
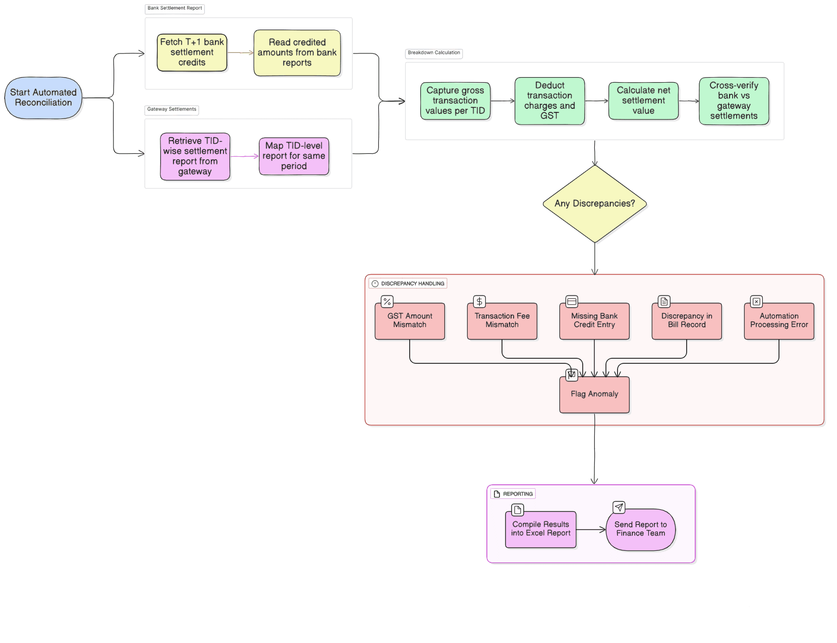
Retail chains across India and the UAE needed daily reconciliation between:
- Payment service provider settlement reports
- Bank statements
- POS transactions and ERP invoices

Problem
- Settlement is T+1 or T+2; mismatches are common
- Finance teams manually verify every transaction
- Large volumes of data piled up (multiple POS devices per outlet)
How Zoho RPA helped
- Fetched settlement reports from portals
- Mapped them to bank entries
- Matched with ERP invoices
- Flagged mismatches for review
Outcome
- Error-free reconciliation
- Faster month-end closure
- Reduced manual load on finance teams
Read more
Automating Bank Reconciliation with Zoho RPA for a Leading Retail CompanyMedical coding automation in healthcare

HA hospitals based in the UAE needs to assign standard medical codes for every patient based on diagnosis details.
Problem
- Diagnosis details exist only in PDF discharge summaries
- Primary vs secondary diagnosis is not clearly marked
- Codes are stored separately (ERP/Excel)
- Each patient may need 10–12 codes
- Manual coding is slow and inconsistent
How Zoho RPA helped
- Read the discharge summary PDF
- Used Gemini to interpret diagnosis sections
- Identified primary and secondary diagnoses
- Matched them to the correct codes
- Wrote codes back into the hospital ERP
- Applied rule-based weightages for more accurate classification
Outcome
- Faster coding
- Higher consistency
- Reduced dependency on manual judgment
Read more
Automating Insurance Eligibility Checks with Zoho RPA for a Leading UAE HospitalHow Codelattice makes RPA adoption easy
The company follows a simple, effective adoption model:
Start with one workflow (POC)
Demonstrate value quickly and build trust.
Use AI for document-heavy tasks
Before Zoho’s native IDP launched, they integrated Gemini to extract text from images and PDFs.
Layer rules for accuracy
They incorporated AI with rule-based checks (invoice no., date, total, etc.) to ensure 80–90% accuracy.
Design for high volume
Bots run through thousands of records, ideal for finance and hospital operations.
Reduce rejection rates
Especially for approval-driven portals.
Results
Across healthcare, retail, and staffing use cases, Codelattice’s clients saw:
- Backlogs reduced from weeks to days
- 90% accuracy on image/PDF extraction & decision-making workflows
- Fewer rejections in approval systems
- Faster claim settlements and refunds
- Improved customer/patient experience
- Lower manual effort
- Shift from repetitive to strategic work
Why Zoho RPA worked
Zoho RPA offered them:
- Freedom to automate complex processes
- Reliable automation across portals
- Built-in scalability for high volumes
- AI-integration for NLP and document extraction
- Support for POCs and co-selling
About the Partner
Codelattice Digital Solutions is a Zoho Authorized Partner helping businesses automate operations across healthcare, retail, staffing, and logistics. Their expertise spans Deluge scripting, third-party integrations, workflow automation, and RPA deployments across India, the Middle East, and beyond.