Support guidelines
These Partner Support Guidelines walk you through a streamlined process of support and various SLA levels. It includes:
- Our expectations of Partners
- Sample support email template
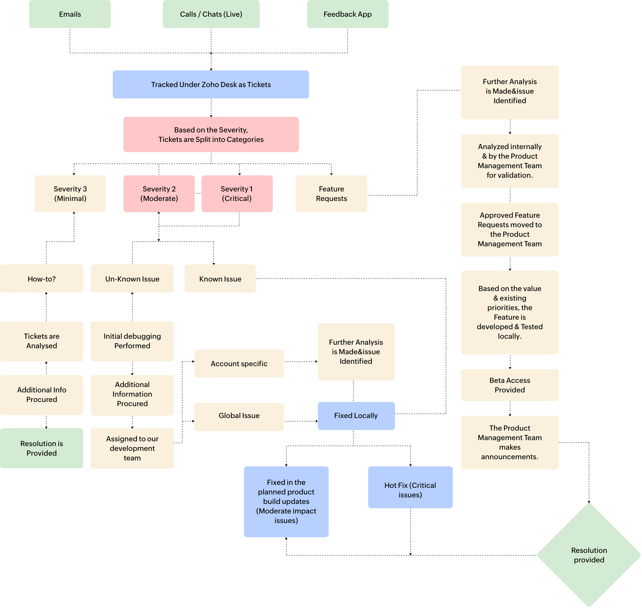
- How are requests handled?
- Partner support offerings
- Zoho-Partner Master Service Level Agreement
- Partner Support Escalation Management
*Get your organization ready for success at every turn!
Our expectations from partners
Email template
Email address with reference to the raised request.
Preset Values ( Technical Support, Payments Renewal, Trial Extension, Store Related, Upgrades, Invoice changes, Commission Payment, Product Management Related, Sales Discussions)
Yes or No (Elaborate)
If yes, please include additional details (user ID, super admin email, customization name (e.g. workflow, function name, etc.), date & time in relevance to the issue raised, pre-enabling support access if the product requires it).
Ex - Zoho CRM, Zoho Desk, etc.
(50 words)
If any
Can be attached with the email when sent.
How are requests handled?

Partner support offerings
- Services offered Authorised Advanced Premium
- Support Hours 24*5 24*5 24*5
- SLA As stated in MSA As stated in MSA As stated in MSA
- Priority Email support Yes Yes Yes
- Chat Support No Yes Yes
- Phone Support No Yes Yes
- Partner success Manager Calls & POC No Yes Yes
- Feedback App(Critical Issue Dashboard) Yes Yes Yes
- ASAP widget accessYesYesYes
- Knowledge Base/Troubleshooting ArticlesYesYesYes
- Callback schedulerYesYesYes
Zoho-Partner Master Service Level Agreement
Zoho-Partner Master Service Level Agreement
Each incoming ticket is triaged and priority evaluated according to the criteria defined below, based on severity of the request and Partner tiers. The following matrix covers Support Incidents, Requests, and Questions.
* We do not work on weekends except for certain critical cases (downtime, outages, login issues). The time mentioned below includes only working days in a week.
* Basic (how-to) requests will be treated less urgently and dealt with as per the SLA. At any point in time, if too many basic requests are sent from the same partner, the support team will notify their respective Partner Account Manager to relay the message about the situation. They will suggest that they up-skill their product expertise to be self-competent in handling such requests. This allows our team to prioritize more critical requests that have a business impact on customers.
- Severity Level Acknowledgement (First Response Time) Problem Determination
- 1 1-3 hours 2-8 hours
- 2 6-12 hours 24-48 hours
- 3 16-24 hours 2-3 days
Severity level & other definitions
The severity designation listed indicates the level, extent, and impact on the customer. Once assigned, it will be used to determine the resources allocated for resolving the ticket, timelines for resolution, and escalation matrix. The product limitations and feature requests are exempted from this agreement.
Severity Level 1
(Critical Business Impact) The Zoho service or feature does not work as expected and does not function without a fix being applied. The problem has a significant effect on customer revenues or business operations. E.g. showstopper production issue affecting all users; system unavailability; no access to an account; data integrity issues; service downtime; slowness, etc.
Severity Level 2
(Moderate Business Impact) The Zoho service can function, although the functions are providing incorrect results or its performance is inconsistent with the performance described in the documentation.
Severity Level 3
(Minimal Business Impact) The functionality of the Zoho service is not affected by the problem or can be achieved by using other features of the Zoho service. E.g. These requests can be solved with available online documentation (how-tos and help pages) or by their own team’s product/development expertise (writing functions, scripts, configurations, integrations, etc.).
Acknowledgement
(First Response Time):The average amount of time taken for an agent to provide an initial response to an inquiry or support ticket.
Problem Determination
(Average Response Time):The problem determination time between subsequent responses, which ensures that Partners aren’t left waiting for a reply or update.
Resolution Time
The time taken to resolve an issue completely. The resolution/restoration time is based on the impact and complexity of the problem, and is determined by our product teams and severity.
Partner Support Escalation Management
Our Partner support escalation management process ensures our partners are provided with the means to give an issue broader attention. We are committed to delivering high quality support to all our Partners. If you need to escalate a case, our technical team is ready and available to help you quickly bring your issue to closure.
Our efficient escalation management process is designed to keep you informed of your escalated case status at every step of the way. A lead and/or manager is assigned to every escalation to oversee the case from a holistic viewpoint. This person is responsible for evaluating the situation, facilitating the issue, and acting as an advocate on your behalf.
Escalation process overview

When Should an Escalation be Initiated?
For Partners who hold a valid support services contract, an escalation may be initiated any time after the SLA response time. If you have worked through our standard support processes, and with our teams, and you are not satisfied with the level or timeliness of the service you received, you can escalate accordingly. Additionally, an escalation should be initiated when there is a tangible impact on your production environment, or there is high risk to business operations.
Here are some examples of reasons to initiate an escalation:
- Management of a major problem, especially where the impact on business is high and it’s taking too long to isolate the cause of the incidents
- A prolonged outage that exceeds or threatens to exceed the SLA or timeframe
- Frequently recurring or multiple, related high-priority incidents where the priority is related to business impact and urgency
- Security breaches identified or reported by a customer—without a workaround that is mutually agreed upon—that risk potential or actual damage to the customer’s or provider’s reputation, or data loss or risk of potential data loss
What is the Process for Escalating My Case?
1st level - Contact the Partner Support Escalation department, at partnersupport-escalation@zohocorp.com
2nd level - Regional Partner Support Lead Sakthi Priya - sakthi.g@zohocorp.com (Partner Support Lead - ANZ)
3rd level - Partner Support Manager Danny - daniel.p@zohocorp.com (Manager - Partner Support)
4th level - Partner Account Manager Thilakraj - thilakraj.v@zohocorp.com
1st level - Contact the Partner Support Escalation department, at partnersupport-escalation@zohocorp.com
2nd level - Regional Partner Support Lead Kishore - kishore.ks@zohocorp.com (Partner Support Lead - APAC)
3rd level - Partner Support Manager Danny - daniel.p@zohocorp.com (Manager - Partner Support)
4th level - Partner Account Manager Dominic Phan - dominic.phan@zohocorp.comVick Silva - vick.silva@zohocorp.com
1st level - Contact the Partner Support Escalation department, at partnersupport-escalation@zohocorp.com
2nd level - Regional Partner Support Lead Adhithya - adhithya.ss@zohocorp.com (Partner Support Lead - India)
3rd level - Partner Support Manager Danny - daniel.p@zohocorp.com (Manager - Partner Support)
4th level - Partner Account Manager Preetam Chougule - preetam.cj@zohocorp.com
1st level - Contact the Partner Support Escalation department, at partnersupport-escalation@zohocorp.com
2nd level - Regional Partner Support Lead Vishnu - vishnu.r@zohocorp.com Poojitha -poojitha.k@zohocorp.com (Partner Support Lead - MEA)
3rd level - Partner Support Manager Danny - daniel.p@zohocorp.com (Manager - Partner Support)
4th level - Partner Account Manager Tonia - tonia.l@zohocorp.comAli Shabdar - ali.shabdar@zohocorp.com
1st level - Contact the Partner Support Escalation department, at partnersupport-escalation@zohocorp.com
2nd level - Regional Partner Support Lead Deepak - deepak.b@zohocorp.com [Partner Support Lead - USA]Gokul - gokul.kd@zohocorp.com [Central US]Steve - srivats.n@zohocorp.com [Canada]Stephen - stephen.devaraj@zohocorp.com [LATAM]
3rd level - Partner Support Manager Danny - daniel.p@zohocorp.com (Manager - Partner Support)
4th level - Partner Account Manager East: Matt - matt.lackey@zohocorp.com West: Connor - connor.a@zohocorp.com Central: Diana - diana.c@zohocorp.com Canada: Kevin - kevin@zohocorp.com Latam: Edwin - edwin.trejo@zohocorp.com Brazil: Fabiana - fabiana@zohocorp.com
1st level - Contact the Partner Support Escalation department, at partnersupport-escalation@eu.zohocorp.com
2nd level - Regional Partner Support Lead
Raaj - rajvikram.s@eu.zohocorp.com (Partner Support Lead - EU & UK)
3rd level - Partner Support Manager
Danny - daniel.p@eu.zohocorp.com (Manager - Partner Support)
4th level - Partner Account Manager
Benelux & Nordics - Vivek Venkatraman (vivek.venkatraman@eu.zohocorp.com)
Germany & Italy - Gary (gary@eu.zohocorp.com)
France - Claire Tredez (claire.tredez@eu.zohocorp.com)
UK - Gavin (gavin.waters@eu.zohocorp.com)
Rest of EU & UK - Sebastian (sebastian@eu.zohocorp.com)
Spain - Javier Guilló (javier.guillo@eu.zohocorp.com)
