Master customer engagement at every turn

Orchestrate contextual, dynamic journeys with Zoho CommandCenter and move beyond siloed workflows to truly connected customer experiences.

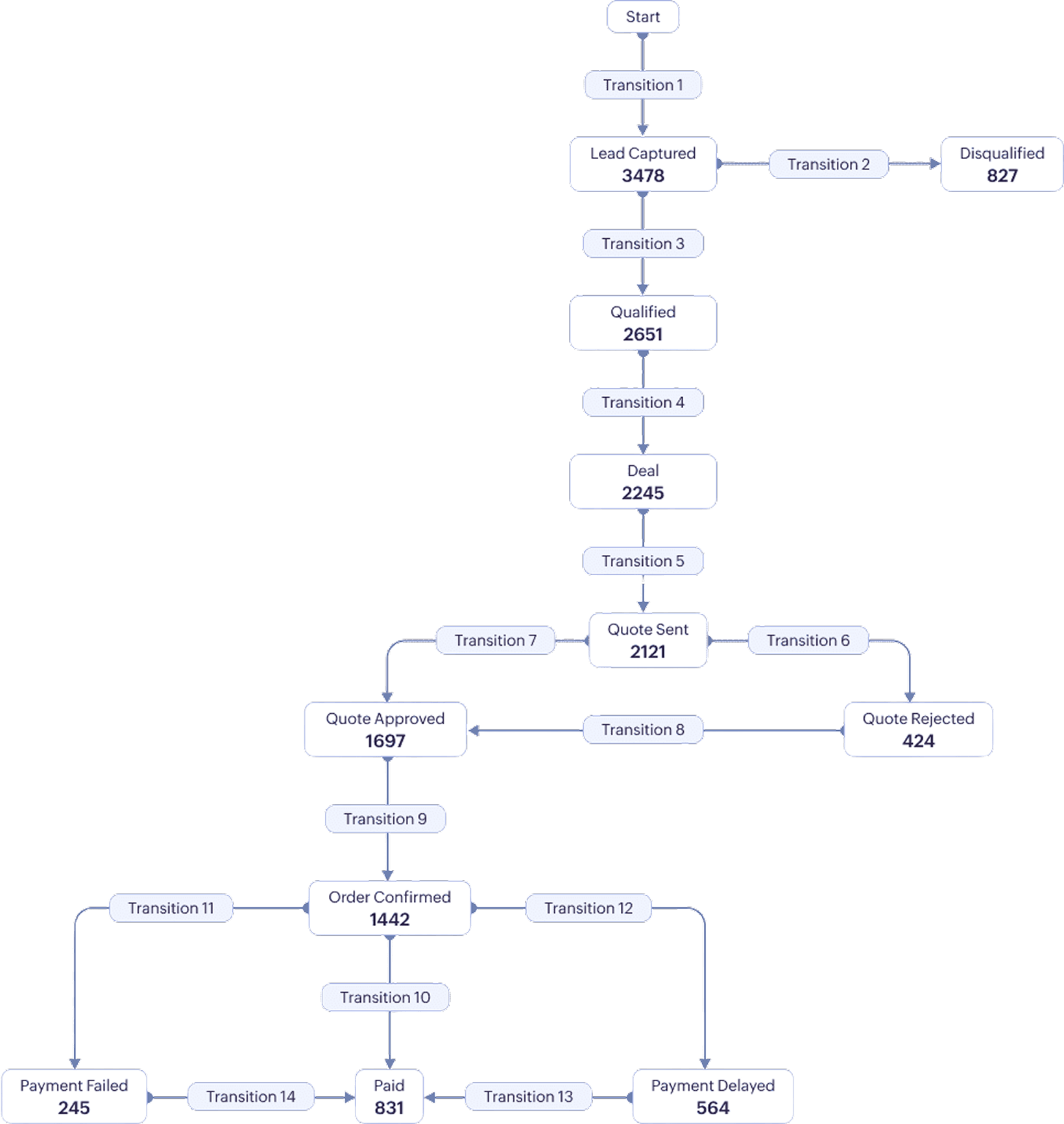
Zoho CommandCenter customer journey visualization

Orchestrate

Design intuitive journeys that seamlessly move records across stages.

Personalize

Deliver contextual, action-based responses at every customer touchpoint.

Optimize

Discover customer preferences and continuously refine journeys at scale.

Customer experience

Transform your CX

Today's customers interact with your business through various channels and applications, bringing diverse expectations at every touchpoint. Zoho CommandCenter optimizes engagement across the span of your customer's entire lifecycle, ensuring exceptional customer experiences.

Unify multiple customer touchpoints.

Use no-code or low-code signal configuration.

Measure performance using journey analytics.

Continuously refine and enhance every customer path.

Master customer engagement at every turn
Customer journey

Discover customer journeys in real time

Use Path Finder to discover how your customers navigate your business and the paths they take in their journeys. It captures live customer interactions with your brand, tracks their movements, and maps them as unique paths.

Master customer engagement at every turn
Journey builder

Build end-to-end customer journeys

Journey Builder enables you to design complete journeys with contextual actions at every touchpoint. It dynamically detects each customer's preferences and executes required actions as they progress along their path.

Master customer engagement at every turn
Automate

Execute actions and personalize engagement

Automate actions at various stages of each customer's journey based on their behavior and preferences. This dynamic orchestration ensures timely and personalized engagement and improves the quality of customer interactions.

Master customer engagement at every turn
Insights

Analyze journey analytics

Gain insights into bottlenecks, dropoff points, the most and least preferred paths, and engagement channels—and then continuously refine the journey to enhance the customer experience.

Master customer engagement at every turn

What our customers say

CommandCenter is my favorite feature so far. I’m still learning a lot and figuring out the best way to structure everything, but it allows us to broaden the lifecycle of what starts as a person, transforms to a deal with many people, and ends with an invoice to multiple parties. It’s something we have to play with a bit more before rolling it out completely, but looks very promising.

Nick Valletta,

Co-Founder Byson Real Estate Co

We use CommandCenter for our entire sales process that encompasses leads, deals, inventory and delivery and even sales returns. I must say it provides great visibility into our sales process and it has streamlined our reporting. We can clearly see the average time taken for each stage.

Josef Carlo,

Founder Mostaco Marketing

Redefine customer engagement with dynamic journeys